2024年,低端影视
党政领导班子坚持以习近平新时代中国特色社会主义思想为指导,认真贯彻落实学校第三次党代会精神,紧紧把握浙外与北大战略合作新机遇,全力聚焦“国际传播与区域国别”,以变革促转型,以转型谋发展,依靠并团结带领全体师生员工踔厉奋发、砥砺前行,为浙外建设国际知名以服务新型国际关系为特色的外语名校贡献西语力量、展现西语担当。
1. 俄语系党支部获第四批“全国党建工作样板支部”培育创建单位、全省高校“双带头人”教师党支部书记“强国行”专项行动团队。

2.多语种纪录片《宝藏》获国家广播电视总局授予的“优秀国产纪录片”称号。

3. 2名学生获第二届“理解当代中国”全国大学生外语能力国赛银奖。

4.俄语翻译硕士点获批并招生。

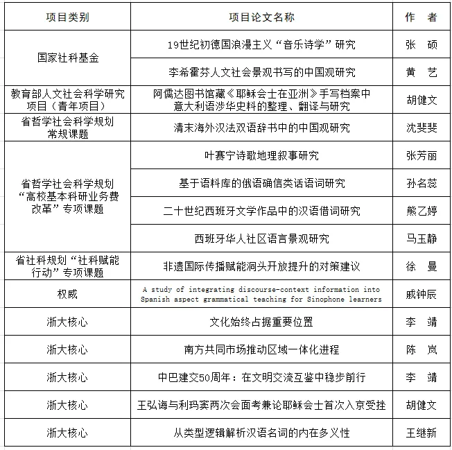
5.获2项国家社科基金项目、7项省部级项目、1篇权威论文、5篇浙大核心。

6.成功举办“中巴建交50周年”暨新型国际关系国际学术会议。

7.举办教育部语合中心“哥伦比亚”“法国”汉语桥项目与“西班牙”暑期学校。


8.社会服务产值166万元,创历史新高。

9.“中国历代绘画大系”国宝故事传播团队获团中央青年志愿者行动指导中心、中国青年志愿者协会颁发的“优秀团队”“优秀宣讲视频”称号。

10.升学率(31.1%)、国际化就业率(49.76%)均创全校历史新高。
